BEAT365英国官网
| |
联系方式
×
搜索过于频繁,请输入验证码
网站首页
|
学院概况
学院简介
组织框架
专业介绍
|
学院动态
|
师资队伍
师资概况
部分教师风采
|
教学科研
专业建设
学术交流
教学成果
实践成果
课程思政
|
招生就业
招生宣传
访企拓岗
招聘信息
校友风采
|
学生实践
学科竞赛
创新创业
专业社团
|
党建学工
党团建设
社会服务
校园生活
办事指南
|
学校首页
|
您的位置:
首页
>
招生就业
>
招聘信息
>
详细内容
招聘信息
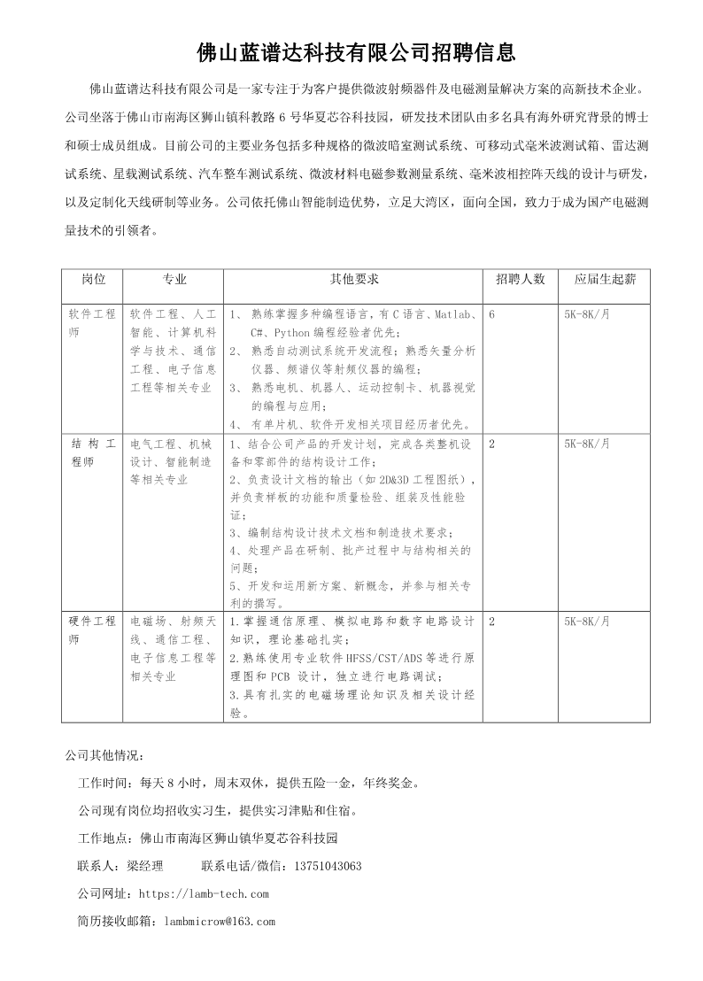
2022-8-29佛山蓝谱达科技有限公司-企业岗位招聘信息
发布时间:2022年08月30日
来源:
作者:
浏览次数:
次
【字体:
小
大
】
分享到:
【打印正文】
×
用户登录
登 录
|
账号密码登录
成功登录后,
保持登录状态
忘记密码?
还没有账号?
立即注册
用户登录
还没有账号?
立即注册