校教[2022]185号:关于下发2022-2023-1学期期末教学及考试调整方案、期末线上考试方案的通知
各学院及相关部门:
根据学校疫情防控最新要求,结合学校实际情况,现对本学期期末教学及考试调整方案及线上考试方案予以公布,具体通知如下。
一、教学及期末统一考试调整方案
1.根据学校元旦放假通知,元旦1月1日放假,12月31日、1月2日正常教学。
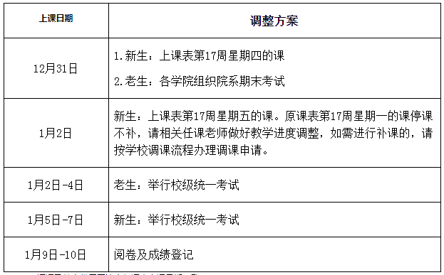
2.期末教学及统一考试调整计划见下表,以下涉及教学安排调整的,教务系统课表均不变动。

3.调课及教室借用需注意与课表上课日期一致。
4.老生的课不允许调至17周。
二、线上考试方案
1.本学期期末考试原则上全部采用线上考试方式进行,具体方案详见《附件:2022-2023-1学期期末线上考试方案》,请各学院按照附件要求组织落实期末各项考试工作。
2.学校统一组织的线上考试日程安排请留意教务部正式通知,部分延考课程的考试日程安排另行通知。
3.其它课程请各学院自行组织考试,各学院要根据学校课程考核相关要求,加强考试的组织与管理,认真遴选考试平台,确定考试时间及监考教师,并于12月20日前上报教务部。
4.如需办理腾讯会议会员的,请各学院汇总教师名单后报教务部王晓倩老师。
三、工作负责人
期末各项工作负责人及联系方式如下:
1.课堂教学:洪浩彬老师(内线:8521,邮箱:honghaobin@n
2.调课:纪玩燕老师(内线:8521,邮箱:jiwanyan@nui
3.期末考试:王晓倩老师(内线:8671,邮箱:wangxiaoqian
教务部
2022年12月10日
终审:教务网

用户登录
还没有账号?
立即注册