您的位置: 首页 >人才培养>学生获奖>详细内容

学生获奖

第十三届全国大学生电子商务“创新、创意及创业”挑战赛顺利举行

发布时间:2023年04月13日 来源: 作者: 浏览次数: 【字体:

全国大学生电子商务“创新、创意及创业”挑战赛是由教育部主办,面向全国高校(含港澳台地区)的大学生竞赛项目,是激发大学生兴趣与潜能,培养大学生创新意识、创意思维、创业能力以及团队协同实战精神的学科性竞赛。

2023年4月12日由信息管理与工程学院承办的第十三届全国大学生电子商务“创新、创意及创业”挑战赛校内决赛在A117准时举行。本届大赛共有24个团队进入决赛路演,其中常规赛道20支、实战赛道4支。决赛评审由东软华南IT创业园总经理孙赐星先生、广州智慧园科技有限公司负责人温智全先生、联讯Lenfast创始人李建征先生、BEAT365英国官网创新创业学院付昕博老师、BEAT365英国官网信息管理与工程学院李曼老师、BEAT365英国官网信息管理与工程学院李俊彦老师和本次比赛的赛事负责人李寒霜老师担任。

f3eacf30756a478aae84bc873f116763.png

东软华南IT创业园总经理孙赐星先生

d980b3e8cb0444cc9baef56c2f6d1e17.png

广州智慧园科技有限公司负责人、多次创业者、创业导师温智全先生

e451111276794676b258985250c9bab0.png

联讯Lenfast创始人、擅长领域互联网+品牌营销李建征先生

ca9910f7db9747f6a46675b7f7145c9a.png

BEAT365英国官网创新创业学院付昕博老师

142cfa2adbe6414f91d440b31705fce7.png

BEAT365英国官网信息管理与工程学院李曼老师

9389011010f74d38b6253eac513e9ea2.png

BEAT365英国官网信息管理与工程学院李俊彦老师

049dd6a281fa4ed1ba661255d15f5734.png

本次比赛赛事负责人李寒霜老师

比赛中,选手们从容不迫、才思敏捷地描绘自己的创意蓝图,给在场评委和观众展示了精彩的项目介绍演讲,评委的提问也让小组项目更加清晰完整的展示出来,给大家带来了一场创新、创意和创业思维碰撞的学术盛宴。

d62f2488592d4145a7104ea008e9348d.png

104fca6ee15f4f2eb2d401aeb40a5e01.png

524a2363ff6f441c8af1784bafb6ed3d.png

比赛尾声,李曼老师总结到所有团队的项目涉及领域广泛,体现了选手们的巧思,这都是深入钻研的结果,对于我们的比赛项目只有经历不断打磨,方能显出它的优异,希望通过本次比赛,能够再创新的佳绩。至此2023年第十三届全国大学生电子商务“创新、创意及创业”挑战赛BEAT365英国官网校内决赛圆满结束!

b0844d395c8043ff9f99470f01ec2cbd.png

dca095ca0b1e4c7591fca97d5ba0208f.png

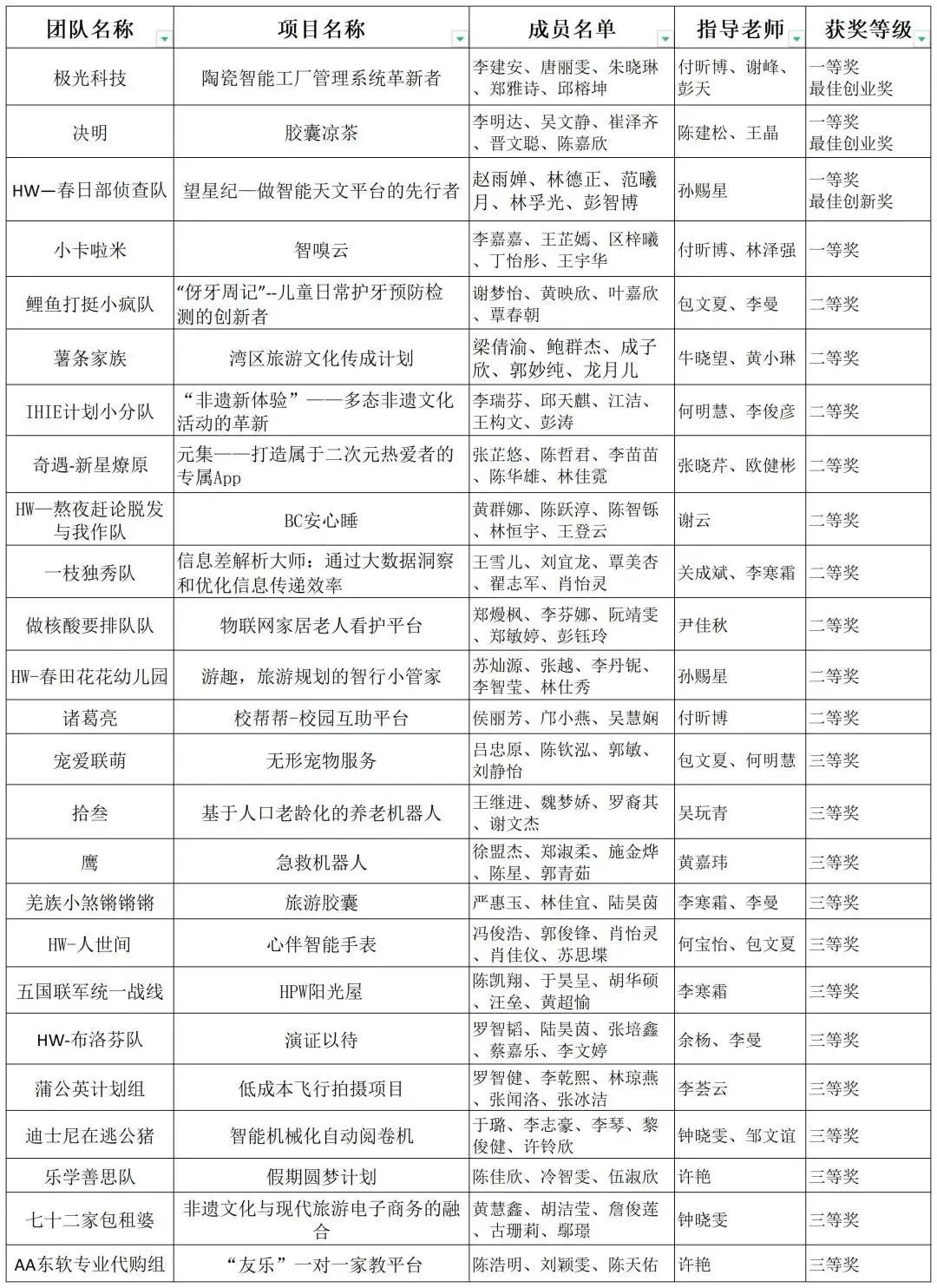
比赛结果(团队排名不分先后)

传统赛道:

b653197dfb3144de908d1e250dff44b7.png

实战赛道:

6a3d8f7a12644f958fcae87dc9758b61.png



分享到:
【打印正文】
×

用户登录