BEAT365英国官网
| |
×
搜索过于频繁,请输入验证码
网站首页
|
学院概况
学院简介
学科简介
组织架构
学院领导
专业介绍
|
师资队伍
优秀教师
|
人才培养
定制班培养
微专业
学生获奖
校友风采
|
教学科研
教学动态
科研动态
专业实践
一流课程
课程思政
教科研成果
|
党建工作
组织概况
党建动态
党群动态
党员发展
理论学习
党建制度
党员风采
|
招生就业
招生信息
就业信息
就业典范
|
学生工作
学工动态
通知公告
学风建设
班级、学子风采
|
新闻通知
工作通知
学院新闻
|
服务指南
规章制度
考务管理
实践教学
校园生活
财务报销
|
学校首页
|
您的位置:
首页
>
新闻通知
>
工作通知
>
详细内容
工作通知
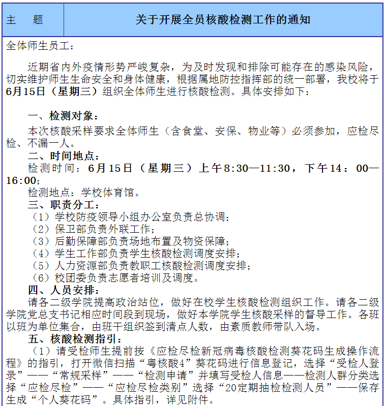
关于开展全员核酸检测工作的通知
发布时间:2022年06月13日
来源:
作者:
浏览次数:
次
【字体:
小
大
】
分享到:
【打印正文】
×
用户登录
登 录
|
账号密码登录
成功登录后,
保持登录状态
忘记密码?
还没有账号?
立即注册
用户登录
还没有账号?
立即注册