大学课程将被划分等级?提升教学质量的警钟该敲响了!
英国教育部于2018年3月12日宣布,计划从2020年开始实行新的大学考核标准,将按教学质量等指标给不同课程评级。
负责大学事务的国务大臣山姆·吉马赫在宣布这一计划时说,不同于高校综合实力排名,新的考核计划将单独考核大学的不同课程,按教学质量、学习环境、就业前景等指标将课程划分为金、银、铜三个等级。
他表示,评级结果将方便学生了解、对比不同院校的相同专业课程,从而选择报考拥有“金牌”课程的学校,让学生付出的高额学费物有所值。同时,这样的评比也将使那些教学质量差的“铜牌”课程无处遁形,进而有助于提升英国大学的整体教学质量和声誉。(新华社,2018-03-13)
英国教育部根据教学质量对高校进行排名已经不新鲜了,就在2017年,英国教育部就根据教学质量对高校进行分级排名。一份教学“榜单”撼动了高校原本的座位次序,让部分高校颜面无光,大学教学质量的好与坏第一次被暴露在阳光下。对高校而言,提升教学质量的警钟已经敲响。
教评,我们是认真的
2015年11月,英国商业、创新和技能部发布绿皮书《实现我们的潜能:教学卓越、社会流动和学生选择》,宣告了一场英国高等教育改革即将启动。其中“教学卓越框架”正式成为绿皮书中的重要内容,由英国政府主导的高等教育教学质量评价体系即将被引入,教学评价表现出众的高校不仅能获得更高声望,也能获准进行学费调整。
彼时框架刚刚出炉,尚有众多细节未作界定,在高等教育界引发一片争议之声。但英国政府坚定教评推进的脚步,于2016年5月正式发布教学卓越框架第二年的执行方案,方案对如何评价、评价标准、如何定义卓越、教评结果如何使用作出了详细解读和说明。执行方案适用于2016—2017学年,主要评估工作在这一学年展开。执行方案确定高校将根据评价结果被分为三级:达到要求、良好、卓越,英国大学将被正式划分为三六九等,评估结果将向社会公布。
执行方案到底说了哪些内容?我们一同去看一看。
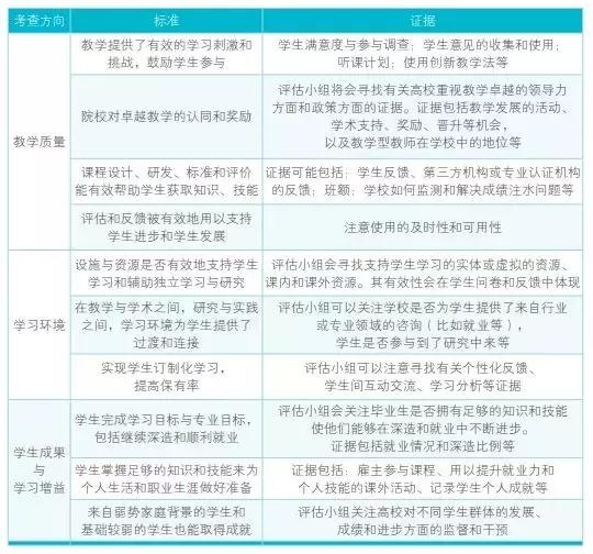
首先,执行方案开宗明义,强调教学卓越不单单是指教师讲课这样狭义的教学,而是教与学。教学质量的好与坏可以通过学生的学习情况来反映。教学卓越主要考查以下三方面:

基于这三方面,执行方案确定考查的主要指标为三项:
学生满意度:考查学生对课程教学、评价反馈和学术支持三方面的意见。数据来自英国大学生满意度调查。
注:
英国大学生满意度调查由英国政府组织,调查对象主要是应届大学本科毕业生,其目的是得到有关学生课程学习的信息,以此来监测各大学教学质量。该调查自2005年开始启动,每年有50万以上学生参与调查。
放弃继续就读率:数据来自高等教育统计机构的调查和个性化学习记录。
注:
个性化学习记录是英国针对继续教育和进修进行的数据收集。其数据应用广泛,主要被英国政府用以监测教育政策实施和教育机构表现。
毕业六个月后就业率和深造比例:数据来自高等教育毕业生流向调查。
注:
高等教育毕业生流向调查主要调查对象是毕业6个月后的大学生,调查由英国高等教育统计署进行。
同时,执行方案提出了“标尺”的理念。标尺要解决什么问题?举例来说,历史悠久、盛名在外的牛津大学,其生源质量显然要好于排名靠后的高校,学生成果、就业情况也显著好于其他高校,但这是否说明这些高校的教学情况真的比牛津大学差?

比如,由于学科特点,经管类院校学生就业率较高,收入较高,就说明他们的学习成果好于其他学科学生吗?所以,以学生背景、年龄、民族、残障情况等为代表的学生特征以及学生所学的学科都会对结果产生影响,但这些并不是高校可以掌控的因素。执行方案的“标尺”就解决了这个问题。标尺使用高等教育统计机构的标准方法,以复杂的计算方式排除上述因素对教学情况的影响,让高校之间得以进行公平的比较。
执行方案对此前教学卓越框架的解读既为教学评价管理提供了可操作的计划,也回应了社会各界自框架发布以来的主要质疑,比如学生就业情况是否能反映教学卓越,学生增益如何衡量,针对学习成果的评价是否会引起分数注水等问题,为推进教学卓越框架提供了较为完善的标准。
值得一提的是,本次教学卓越评价结果在2017年4月公布,2017年5月,还总结了第二年教学卓越框架评估的经验和教训,对第三年执行方案进行完善和补充。
教学排名“大洗牌”
教学卓越框架评判教学的三项指标全部来自公开数据,无需重新收集和调查,兼顾公平和效率。于是《泰晤士报高等教育副刊》根据执行方案公布的三项指标和计算方法,抢先发布了一份模拟出来的教学“琅琊榜”。
说起英国著名高校,牛津大学、剑桥大学这样的老牌名校会率先出现在人们脑海中。但这份琅琊榜却让人大跌眼镜。
以牛津剑桥为代表的罗素大学集团优势不再,一批历史较短的高校反而跃上前列。比如排名第一位的拉夫堡大学正式成立于1966年,排名第六位的考文垂大学则成立于1992年,是“后1992”时代的大学。以往被称为高等教育“金三角地区”的牛津-剑桥-伦敦,其主导地位被新生代的中部区域大学取代。可以说,此前英国大学的“等级制”被打破,一些新生代高校的成绩令人惊叹。

不过罗素大学集团仍有成员表现亮眼。比如剑桥大学的标尺排名为第12位,杜伦大学排名第16位,牛津大学仅排在28位。
注:
罗素大学集团成立于1994年,由24所一流的英国研究型大学组成。该高校联盟被誉为英国“常春藤联盟”,代表着英国最顶尖的高等教育机构。该联盟每年囊括英国大学65%以上的科研经费和赞助资金。
1992年,英国发布《1992继续教育与高等教育法案》,允许所有技术类和苏格兰中央教育机构建立大学,并颁发学位。所以1992年之后出现一批高校,被称为“新高校”或“后1992高校”。

《泰晤士报高等教育副刊》主编菲尔·巴蒂认为,教学卓越框架带来的影响不仅影响英国,甚至能影响全世界。“一些拥有国际声誉的大学品牌,此前仅因为其在研究方面的出色表现而被归入世界级大学之流,它们突然被暴露除了在学生培养方面的失败,……尽管其指标受到质疑和争议,但在英国政府的支持下,其评价结果会被世界参考和重视。”
所谓的“好大学”在教学卓越方面排名靠后,这件事靠谱吗?据了解,这份模拟排名与教学卓越框架并不完全一致。模拟排名仅使用了一年的数据,教学卓越框架则要求使用连续三年的数据。同时,在放弃就读率和就业及深造比例两项指标上,《泰晤士报高等教育副刊》使用的是2013—2014年的旧数据,主要原因是新数据尚未公布。
在受到质疑的同时,也有高等教育管理者力挺。阿斯顿大学执行副校长海伦·希格森认为,框架有利于高校关注教学标准。“我读的大学是一所研究型大学,教我的人不懂教学,也不懂为什么要教我。尽管教我的是拥有一流思想的学者,却不是顶尖的教师。”
模拟排名仅仅依靠三项指标数据,并未到校考察评估,其发布排名的形式也与教学卓越框架中的定级形式存在差距。或许这份让一些学校难以接受的排名敲响了教学质量的警钟,让他们将视线重新集中在大学最基本的教学职能之上。
主要参考文献:
[1]Havergal, Chris."Mock TEF Results Revealed: A New Hierarchy Emerges." Times Higher Education.N.p., 23 June 2016. Web.
[2]UK.Department for Business Innovation & Skills.N.p., May 2016. Web.

用户登录
还没有账号?
立即注册