关于2026年度高校思想政治工作质量提升综合改革与精品建设项目申报的通知
各学院(部门):
近期收到教育部办公厅关于启动2026年度高校思想政治工作质量提升综合改革与精品建设项目申报工作的通知,现将有关信息通知如下:
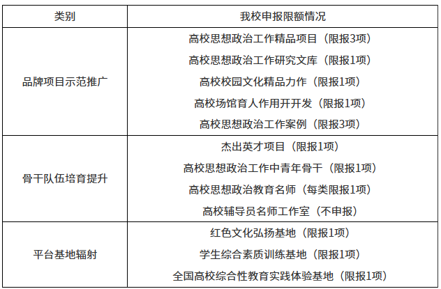
一、申报类别以及限额情况

二、申报要求
1、有意申报的老师请认真阅读原通知(附件1),确保符合申报条件方可进行申报;
2、请于2026年3月11日12点之前将对应类别的申报材料(申报书A、申报书B和支撑材料)(附件2申报书模板)以及申报汇总表以学院为单位提交给科研管理部张姣老师(zhangjiao@nuit.edu.cn);
3、经科研管理部组织评审择优推荐,教育厅组织专家评审,届时会分配账号进行网上填报。
三、联系人以及联系方式
校外联系人:
1、省教育厅思想政治工作与宣传处周中桅, 020-37627462、37627607;
2、广东高校网络思想政治工作中心(佛山大学)苏少丹0757-85539959、18316965030;
3、高校思想政治工作队伍培训研修中心(华南师范大学)吴惜珠,020-85217115、 18814125093
校内联系人:张姣,0757-86684369(8369)
附件:高校思想政治工作质量提升综合改革与精品建设项目汇总表.doc
科研管理部
2026年3月2日

用户登录
还没有账号?
立即注册