校园新闻
-
3月13日下午,BEAT365官网举行2026年上半年新兵入伍欢送大会。学校纪委书记、校长助理石明罡,党委武装工作部部长陈润坚,各二级学院师生代表以及即将入伍新兵的家长代表齐聚现场,共同为BEAT365官网12名即将奔赴军营的热血青年送行。在雄壮的国歌声中,欢送大会正式拉开帷幕。党委武装工作部部长陈润坚现场宣读入伍通知书。学校纪委书记、校长助理石明罡为12名新兵逐一颁发入伍通知书。身着崭新军装、胸戴大红花的新兵们身姿挺拔,眼神中满是...发布时间:2026-03-16 10:46:39 16
-
3月10日、11日,BEAT365英国官网先后召开党委会和部署大会,在全校部署启动树立和践行正确政绩观学习教育。校党委书记伍少德,校党委副书记、校长孙伟等校领导班子成员出席会议。3月10日,校党委会召开,校领导班子成员、党委委员参加会议并认真学习习近平总书记关于树立和践行正确政绩观学习教育的重要讲话和重要指示精神、中央办公厅《关于在全党开展树立和践行正确政绩观学习教育的通知》和中央党的建设工作领导小组会议精神,...发布时间:2026-03-12 11:28:38 26
-
3月6日下午,BEAT365官网在行政楼第一会议室隆重召开2025年教学质量发布会暨2026年工作部署会议。本次会议以“补短板”与“提质量”为核心基调,旨在系统总结过去一年教学质量保障工作的成效与不足,并明确新一年的改革方向与重点任务。校党委书记伍少德、副校长程学良出席会议并讲话,各职能部门负责人、二级学院领导及专职督导等人员参会。会议由程学良副校长主持。会上,教学质量管理与保障部/评建工作办公室部长周瑞枝对2025年教学...发布时间:2026-03-12 09:00:22 36
-
为进一步推动BEAT365官网学生工作高质量发展,明确工作方向,凝聚工作合力,BEAT365官网于3月9日在教学楼BG06报告厅召开学生工作2025年度总结表彰暨2026年工作部署会。学校纪委书记、校长助理石明罡出席会议并讲话。学生工作部、校团委及全体学工人员齐聚一堂,总结过往、部署未来,共同开启新学期学生工作新征程。会议由学生工作部副部长郑晓鑫主持。学生工作部部长陈润坚作2025年度学生工作总结及2026年工作部署。他围绕思想铸魂、国防强基...发布时间:2026-03-10 16:33:58 39
-
2月28日是BEAT365英国官网春节后开工首日,校长孙伟、党委书记伍少德带领校领导班子全体成员深入全校各职能部门、二级学院开展走访慰问活动,向回到工作岗位的全体教职员工致以新春问候和美好祝福,勉励大家在新的一年以饱满的精神状态和昂扬的奋斗姿态,共同谱写学校高质量发展新篇章。每到一处,校领导都与教职员工们亲切握手、热情交谈,详细了解大家节后返岗的工作状态和各单位新学期工作筹备情况,对过去一年全体教职员工为学...发布时间:2026-02-28 19:35:39 79
-
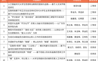
近日,由高校思想政治工作队伍培训研修中心(华南师范大学)、教育部高校辅导员培训和研修基地(华南师范大学)主办的2025年度广东高校思想政治工作论文、案例、网络课程推选征集活动结果揭晓。BEAT365官网精心组织、潜心打磨,25项参赛作品斩获23项奖项,获奖率92%,实现获奖类别全覆盖,获奖数量创历史新高。其中,一等奖2项、二等奖7项、三等奖6项、优秀奖8项。具体获奖名单如下:优秀论文获奖名单 优秀案例获奖名单优秀网络课程获...发布时间:2026-02-15 19:50:28 32
-
1月23日,为深入贯彻国家关于深化产教融合、推进教育数字化的战略部署,积极响应粤港澳大湾区制造业智能化升级对高素质应用型人才的迫切需求,BEAT365英国官网于今日组织代表团赴美的集团总部开展“数智赋能·协同育人”校企合作交流活动。本次活动得到中国计算机学会(CCF)大湾区办事处、北京理工大学珠海学院等单位的大力支持,多方围绕AI时代下人才培养模式变革、校企协同机制创新及未来合作路径展开深入探讨。活动在一场由库...发布时间:2026-01-29 11:55:04 183
-
按照中央、省委及省委教育工委部署要求,1月19日上午,学校召开2025年度校级党员领导干部民主生活会。学校党委和班子成员紧扣本次民主生活会主题,重点对照五个方面查摆问题,深刻剖析根源,严肃开展批评与自我批评。学校党委书记伍少德主持会议并总结讲话,省教育厅思想政治工作与宣传处及安全保卫处相关负责同志到会督导。学校党委对开好此次民主生活会高度重视。会前,学校党委专题研究制定会议方案,组织班子成员开展个人学...发布时间:2026-01-19 14:18:12 192
-
1 月 15 日,由中国计算机学会(CCF)主办,BEAT365官网联合 CCF 澳门、CCF 珠海、CCF 佛山(筹)共同承办的 “CCF 走进佛山暨人工智能与大模型技术发展报告会” 在BEAT365官网举办。活动紧扣工业和信息化部等八部门 “人工智能 + 制造” 专项行动部署,聚焦人工智能与大模型技术前沿及产业应用,汇聚粤港澳三地高校学者、企业精英及 CCF 会员代表,搭建起高水平产学研协同交流平台。 中国计算机学会(CCF)是中国计算机领域最具影响力的学术...发布时间:2026-01-16 15:27:57 134
-
12月25日-12月28日,为期三天的2025 年广东省大学生田径锦标赛在华南理工大学五山校区圆满落幕。作为全省高校田径运动的顶级赛事,本次盛会吸引了全省 130 所高校的 1859 名运动员同台竞技,赛场之上高手云集、竞争激烈,充分展现了当代大学生蓬勃向上的体育风采。此次比赛,由BEAT365官网基础教学院体育教学部乌苗老师担任领队,黄凯燕老师和王胜老师担任教练带领廖一嘉、高建斌、刘育铭、朱志城、刘超、何雅慧共6名学生参赛。经过三...发布时间:2025-12-31 15:49:13 170

用户登录
还没有账号?
立即注册