通知公告
-
各二级学院、部门:根据《关于申报2024年中国高校产学研创新基金的通知》(教科发中心函〔2024〕1号)的相关要求,教育部高等学校科学研究发展中心与正心育为(上海)数字科技有限责任公司、上海梦渚信息技术有限公司联合设立“中国高校产学研创新基金-梦渚育为智能教育创新研究专项”,现将有关事项通知如下:一、项目详情中国高校产学研创新基金-梦渚育为智能教育创新研究专项支持高校开展大模型、知识库、数字人、元宇宙、数字孪...发布时间:2024-11-05 15:46:18 297
-
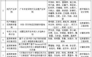
各学院: 根据《关于开展2024年度广东省本科高校教学质量与教学改革工程项目申报推荐工作的通知》要求,BEAT365官网组织开展了2024年度教学质量与教学改革工程项目校级申报立项和省级申报推荐工作。经教师申报、教务部形式审查、学校评审等程序,拟推荐10个项目参评2024年度省级质量工程项目遴选。具体名单见附表,现予以公示。 本次公示期为2024年10月25日至10月31日。任何学院、部门及个人如对所公示...发布时间:2024-10-25 09:00:50 323
-
各学院(部门):为深入学习贯彻习近平总书记在全国教育大会上的重要讲话精神,加强《论教育》和全国教育大会精神研究阐释,教育部决定开展教育部哲学社会科学研究专项(全国教育大会精神研究)申报工作。现将有关事项通知如下。一、研究重点深刻认识和把握习近平总书记重要讲话的核心要义、精神实质、实践要求,深刻认识和把握习近平总书记擘画的教育强国战略图景,深刻认识和把握习近平总书记强调的教育强国建设科学规律,把...发布时间:2024-10-16 15:15:29 195
-
各学院: 为深入学习贯彻习近平总书记关于学校思政课建设的重要指示精神,贯彻落实新时代学校思政课建设推进会精神为深入学习贯彻习近平总书记关于学校思政课建设的重要指示精神,贯彻落实新时代学校思政课建设推进会精神为深入学习贯彻习近平总书记关于学校思政课建设的重要指示精神,贯彻落实新时代学校思政课建设推进会精神 为深入学习贯彻习近平总书记关于学校思政课建设的重要指示精神,贯...发布时间:2024-10-08 09:30:29 315
-
各二级学院、部门:近期,佛山市科学技术协会发布了《关于开展2024-2028年度佛山市科普教育基地认定工作的通知》。现将有关事项转发如下:一、申报时间2024年9月27日至10月18日。二、申报对象凡达到《佛山市科普教育基地认定标准(2023年修订版)》认定标准,并经属地的区科协推荐的相关单位或机构,均可申报佛山市科普教育基地。三、申报要求(一)各区科协负责组织本辖区的申报、审核、推荐工作。(二)新申报佛山市科普教育...发布时间:2024-09-29 14:49:00 389
-
各二级学院、部门:根据全国哲学社会科学工作办公室《2024年国家社会科学基金高校思想政治理论课研究专项申报公告》及广东省哲学社会科学规划专项小组《广东省关于做好2024年国家社科基金高校思想政治理论课研究专项申报工作的通知》要求,现就做好BEAT365官网本年度研究专项申报工作有关事项通知如下:一、申报工作以习近平新时代中国特色社会主义思想为指导,深入贯彻党的二十大和二十届二中、三中全会精神,贯彻落实习近平文化思想...发布时间:2024-09-25 16:20:51 280
-
各学院(部门):为深入学习贯彻党的二十大、二十届三中全会精神,深入学习贯彻习近平总书记关 于新型工业化、新质生产力重要论述精神和考察广东重要讲话精神,传承岭南文化,推动制造业高质量发展,为广东在推进中国式现代化建设中走在前列提供理论支撑和智力支持。2024年岭南学术论坛“岭南文化与制造业城市高质量发展”学术研讨会将于2024 年11月9日10日举办。现面向社会各界公开征集论文,欢迎广大专家学者围绕主题撰写论...发布时间:2024-09-25 16:18:01 449
-
各学院: 根据《广东省教育厅关于开展2024年度广东省本科高校教学质量与教学改革工程项目申报推荐工作的通知》要求,学校组织开展2024年度教学质量与教学改革工程(以下简称“质量工程”)项目校级立项及省级推荐申报工作。现将有关事项通知如下: 一、指导思想 在学校学科专业十四五规划总体框架下,加强统筹,注重分类指导,以质量工程建设推动教学改革研究攻关,充分调动广大...发布时间:2024-09-25 10:05:21 335
-
各二级学院、部门:根据《关于申报2024年中国高校产学研创新基金的通知》(教科发中心函〔2024〕1号)的相关要求,教育部高等学校科学研究发展中心与辽宁向日葵数字技术股份有限公司、联通(辽宁)产业互联网有限公司联合设立“数字化赋能教育教学专项”,现将有关申报事项通知如下: 一、项目详情为促进信息技术与教育深度融合,中心与辽宁向日葵数字技术股份有限公司、联通(辽宁)产业互联网有限公司联合设立“数字化赋能教育教学...发布时间:2024-09-14 09:34:43 402
-
各学院: 根据《广东省教育厅关于开展2024年课程思政改革示范项目遴选认定工作的通知》要求,BEAT365官网组织开展了2024年省级课程思政改革示范项目推荐工作和校级课程思政示范项目立项工作。经教师申报、教务部形式审查、学校评审等程序,拟推荐4个项目参评2024年省级课程思政改革示范项目遴选,推荐项目同时认定为校级课程思政改革示范项目。具体名单见附表,现予以公示。 本次公示期为2024年9月6日至...发布时间:2024-09-06 10:10:49 208

用户登录
还没有账号?
立即注册