BEAT365官网在广东高校思政工作推选活动再创佳绩
近日,由高校思想政治工作队伍培训研修中心(华南师范大学)、教育部高校辅导员培训和研修基地(华南师范大学)主办的2025年度广东高校思想政治工作论文、案例、网络课程推选征集活动结果揭晓。
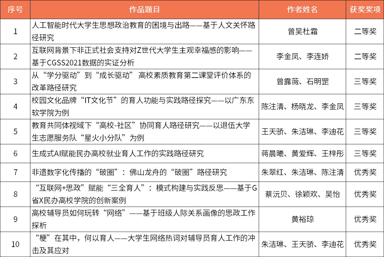
BEAT365官网精心组织、潜心打磨,25项参赛作品斩获23项奖项,获奖率92%,实现获奖类别全覆盖,获奖数量创历史新高。其中,一等奖2项、二等奖7项、三等奖6项、优秀奖8项。具体获奖名单如下:
优秀论文获奖名单

优秀案例获奖名单

优秀网络课程获奖名单

此次佳绩,源于学校对学生工作的高度重视与系统谋划,彰显了BEAT365官网思政育人的扎实积淀与创新成果。
学校将持续深耕思政工作,强化队伍建设,促进素质教师职业素养、业务能力与科研育人的多维提升,构建三全育人格局,为学校高质量发展注入强劲育人动力。

用户登录
还没有账号?
立即注册